为适应陕西日报社发展需要,推进人才梯队建设,提升专业技术人才队伍素质,根据业务需求,陕西日报社旗下陕西农村报社现面向社会招聘工作人员。具体要求如下:
一、基本条件
1.政治信念坚定,热爱党的新闻事业,品学兼优,未曾受过违纪违法处分。
2.中共党员优先。
3.学历要求:全日制本科及以上学历。
4.年龄要求:原则上28岁及以下,特别优秀者条件可适当放宽至35岁。
二、招聘岗位
《陕西农村报》创刊于1953年,是中共陕西省委、省政府指导全省农村工作的党报,也是陕西日报社第一张子报。
进入新时代,《陕西农村报》按照媒体融合发展的传播理念,积极发展新媒体,目前拥有1报、2网、4微和多个媒体号。《三农课堂》《种养信息》《品牌农业》《陕农种养宝典》等栏目、版面和公众号深受基层受众欢迎,旗下金口碑电商运营中心拥有陕西省知识产权局独家授权的“陕西省地理标志产品展示交易平台”,运营和服务全省200多家地标用标企业。
近年来,为适应媒体融合发展趋势,《陕西农村报》以“做强报纸、做优服务、做亮活动、融合传播”为运营理念,以生动性、服务性、鲜活性的融媒体传播方式,聚合了传媒资讯、活动策划、乡村振兴、电商直播、农资农机等多元形态,致力于将《陕西农村报》及其全媒体打造成为适应新时代、新形势、新传播的三农综合价值提供平台。
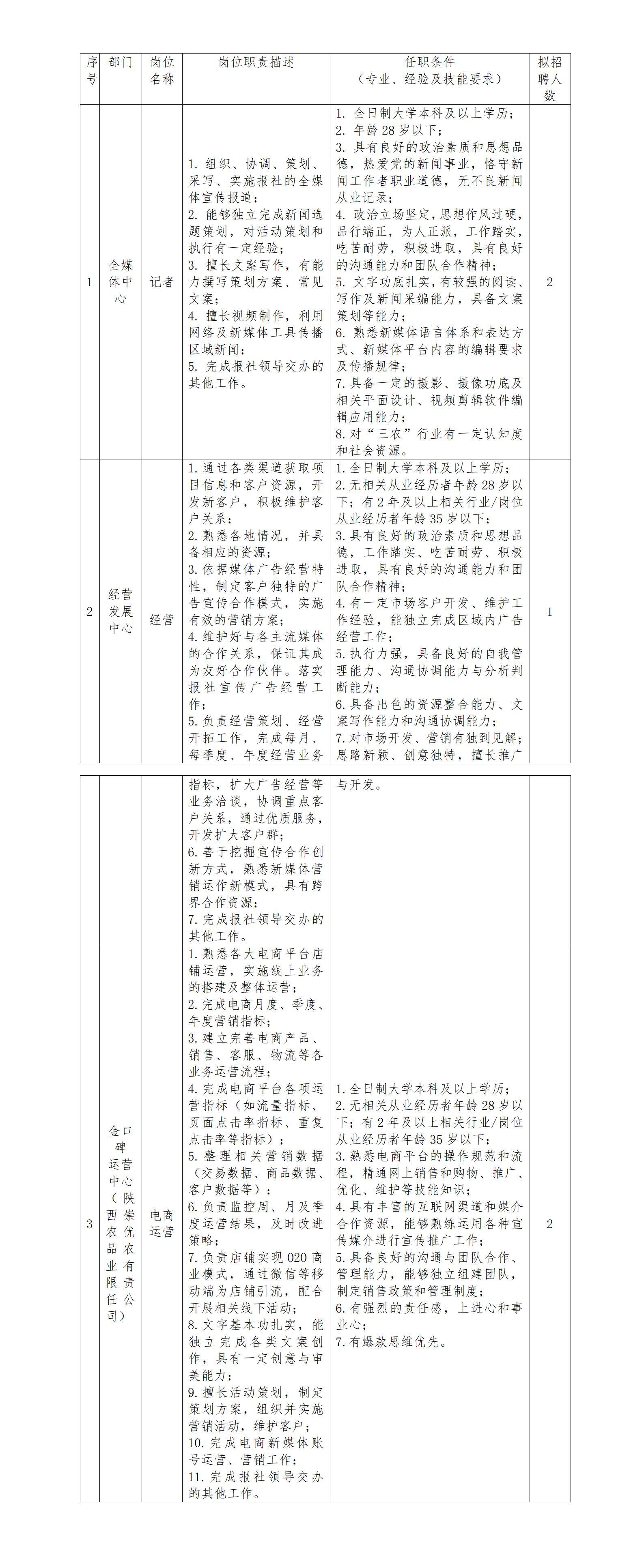
招聘岗位如下:

报名邮箱:sxncbbgs@163.com
联系人:蒋老师
咨询电话:(029)82267236
四、聘用
试用期为6个月。试用期满,经考核合格后,正式聘用。
五、招聘流程
1.本次招聘按照网上报名、资格审查、面谈、笔试、面试、政审、体检、公示、聘用等规定程序进行。
2.报名时间:2025年12月2日—12月15日。
3.报名方式:请应聘人员将《应聘登记表》《信息登记表》电子版以附件的形式发送至相关报名邮箱,每人限报一岗。
获取登记表:

陕西日报社
2025年12月2日










