三秦都市报-三秦网讯(记者 和平 张方圆)记者日前从陕西省民政厅(以下简称省民政厅)获悉,为进一步规范殡葬服务标准和收费行为,保障群众基本殡葬服务需求,着力解决殡仪馆服务项目内涵不统一、乱收费等问题,自今年7月在安康市汉滨区、榆林市榆阳区、咸阳市三原县等3家殡仪馆开展试点推行清单化收费管理工作以来,先后制定出台了《基本殡葬服务参考清单》《延伸殡葬服务参考清单》《特需殡葬服务建议清单》《殡葬基本用品建议清单》等四张清单,作为试点地区制定本地清单的基本依据。通过明确服务内涵将接尸袋、卫生纸板等殡葬用品纳入遗体接运和火化,实行政府定价管理,将守灵厅租赁纳入政府指导价管理,得到了丧属群众的充分认可。

图为省民政厅举报公示监督牌
据汉滨区民政局负责人介绍说“汉滨区聚焦群众‘身后事’的痛点难点,推动殡葬服务从‘盈利导向’转向‘民生导向’,推动殡仪馆运营主体‘转身’——由企业化运营转为政府直管,明确其普惠性民生服务定位,彻底扭转过去以盈利为核心的运营模式,确立‘保运转、强服务’的全新方向,花圈降价40%、丧事费用降低超60%、12项免费服务覆盖治丧全流程等,让群众切实感受到改革带来的民生温度。”




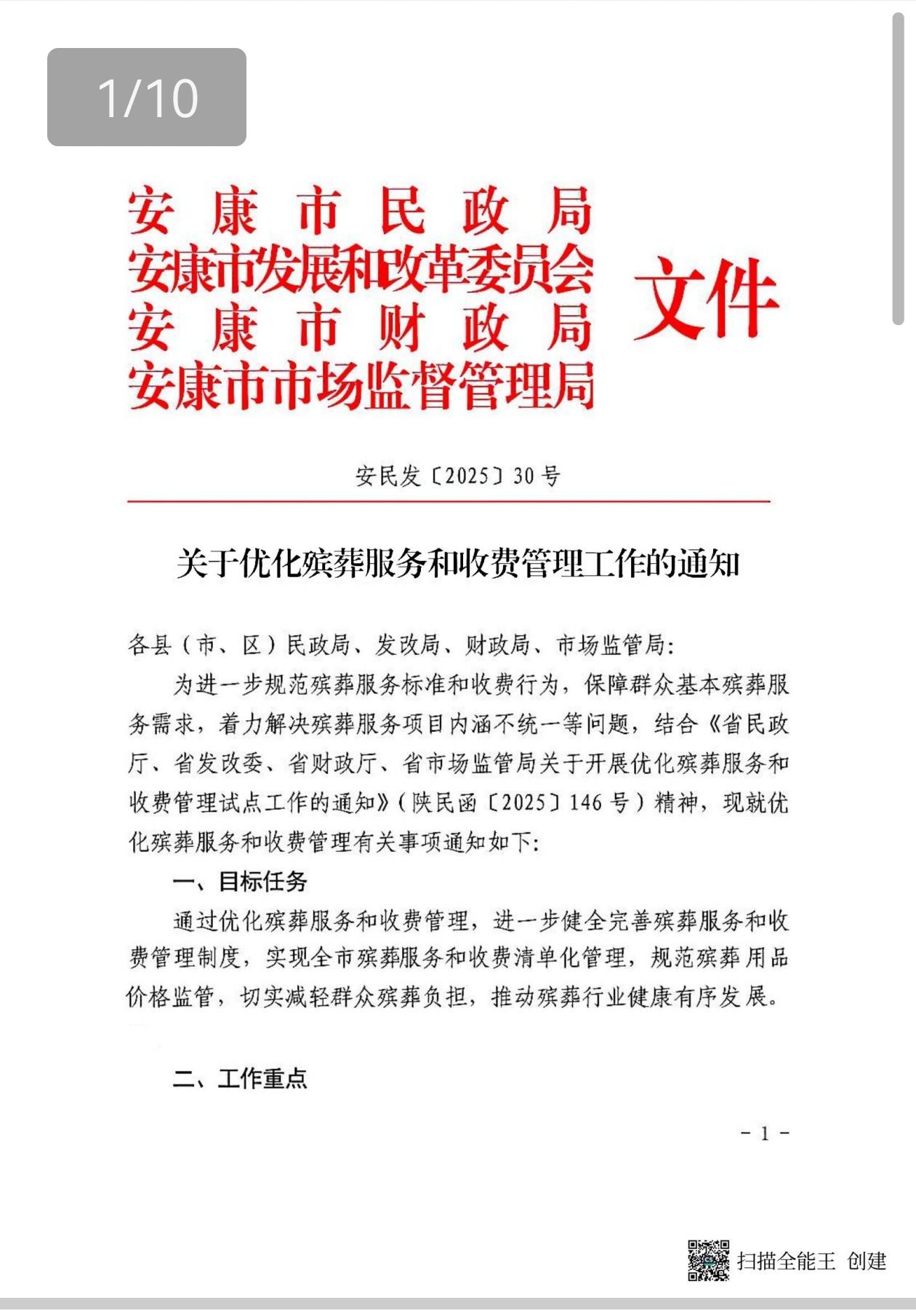
图为安康市民政局、发展和改革委员会、财政局、市场监管局《关于优化殡葬服务和收费管理工作的通知》
“以前办一场丧事要两三万元,现在六七千元就能体面办好,政府真是办了件大实事!民政部门承担了遗体接运、冷藏、火化、骨灰寄存四项基本殡葬服务,还将原来供桌花围、抬遗体出殡、遮阳棚等15项收费服务转为了免费服务,”在汉滨区殡仪馆为老人办理后事的市民刘女士感慨道。
在汉滨区殡仪馆记者看到,为打破监管壁垒出台的《殡葬领域跨部门综合监管试点工作实施方案》,为扩大惠民覆盖面制定的《惠民殡葬救助和节地生态安葬奖励补助办法(试行)》、殡仪馆对遗体接运、冷藏、火化、骨灰寄存等关键服务环节,逐一明确服务内容、操作规范制定的《殡仪服务规范手册》,都在明显位置公示接受群众监督。他们还建立了“内部监督+外部监督+群众反馈”三位一体监督机制,并开通了24小时投诉举报热线与线上反馈渠道,以及编制的“四张清单”,明确了收费标准,让收费“明明白白”。从“高价丧葬”到“平价惠民”,安康市汉滨区不仅减轻了群众负担,更重塑了殡葬服务的公益属性,让“身后事”不再成为“烦心事”,用实实在在的举措解决了群众急难愁盼。
两年内两次来殡仪馆办理丧事的张先生,对服务变化感触颇深。他告诉记者,“不仅花钱少了,服务还更贴心了。”现如今,殡仪馆从便民措施、业务流程、硬件与人员全方位提升服务品质,馆内工作人员均以“家属满意”为标尺,了解群众需求后主动搬凳子、调话筒,全程协助引导。“以前觉得殡仪馆‘冰冷’,现在温暖多了,费用也比预想低很多。”让殡葬服务既有“性价比”,更有“人情味”了。
汉滨区殡仪馆工作人员李沛告诉记者“汉滨区殡仪馆在市、区民政局的指导下,严格按照省民政厅的安排部署,会同相关部门,制定了‘四张清单’,通过定标准、列清单方式,降低了群众负担,出台了免收火化证工本费、免费提供骨灰深埋处理等12条便民惠民措施,推动殡仪服务质量持续提升。”










