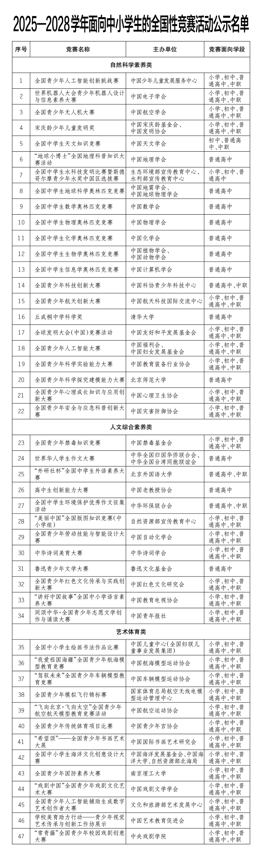
根据《教育部办公厅等四部门关于印发<面向中小学生的全国性竞赛活动管理办法>的通知》(教监管厅函〔2022〕4号)精神,由主办单位自主申报,经组织专家进行严格评审把关,拟确定全国青少年人工智能创新挑战赛等47项竞赛为2025—2028学年面向中小学生开展的全国性竞赛活动,举办时间原则上为2025年9月至2028年8月,在此期间每学年举办不得超过1次,累计不超过3次。现就相关信息予以公示,公示期为2025年9月11日至17日。

本次公示的名单中,自然科学素养类竞赛活动包括全国青少年人工智能创新挑战赛、世界机器人大会青少年机器人设计与信息素养大赛、全国青少年无人机大赛、宋庆龄少年儿童发明奖等22项;人文综合素养类竞赛活动包括全国青少年禁毒知识竞赛、世界华人学生作文大赛、“外研社杯”全国中学生外语素养大赛、高中生创新能力大赛等12项;艺术体育类包括全国中小学生绘画书法作品比赛、“我爱祖国海疆”全国青少年航海模型教育竞赛、“驾驭未来”全国青少年车辆模型教育竞赛、“飞向北京·飞向太空”全国青少年航空航天模型教育竞赛活动等13项。
教育部要求,2025—2028学年面向中小学生开展的全国性竞赛活动举办时间原则上为2025年9月至2028年8月,在此期间每学年举办不得超过1次,累计不超过3次。











