三秦都市报-秦闻讯(姚颖 记者 闫鹏飞)“医生,我有些害怕做检查,听说很难受……”在呼吸内科走廊,赵大爷拿着检查单,眉头紧锁。他因胸部CT提示支气管内分泌物及痰液栓,需接受支气管镜肺泡灌洗。然而,对传统检查方式的担忧让他一再犹豫。

这样的场景并不少见。呛咳、恶心和窒息感,曾是许多患者在接受支气管镜检查时的共同记忆,也成为阻碍部分患者及时诊治的心理障碍。
如今,随着医疗技术的进步,“谈镜色变”已成为历史。11月15日,商州区人民医院呼吸与危重症医学科联合麻醉科,成功开展首例无痛支气管镜检查,标志着我院呼吸疾病诊疗正式迈入舒适化医疗新阶段。

它是一根细软、前端带摄像头的管子,经口或鼻进入气管和支气管,如同为肺部做一次高清内窥镜,既能帮助明确咳嗽、咯血、肺部肿瘤及感染等病因,也能用于取出异物、清除痰栓、止血或放置支架等治疗。
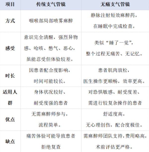
传统支气管镜VS无痛支气管镜
一位患者的“舒适医疗”体验
检查前:“紧张得一晚上没睡好,就怕受不了。”赵大爷回忆道,“虽然医生护士一直安慰我,但心里还是没底。”
检查中:“就感觉手臂凉了一下,然后……然后就什么都不知道了,睡得特别香。”赵大爷笑着说,“完全没有我之前想象的那些痛苦。”
检查后:“好像就过了一会,护士轻轻把我叫醒,告诉我‘一切都非常顺利,做完了’。我都不敢相信,整个过程一点罪都没受,这个技术真是我们患者的福音!”

此次无痛支气管镜的成功开展,是该院践行“以患者为中心”理念的重要实践。未来,该院将继续推广舒适化医疗技术,优化服务流程,为患者提供更加优质、安全、人性化的医疗服务。










