陕西省重点新闻网站  三秦都市报官网

招聘公告

招聘公告

2025-09-08 10:49:23
分享到:

为适应陕西日报传媒集团发展需要,推进人才梯队建设,根据业务需求,陕西日报传媒集团各子公司现面向社会招聘工作人员。具体要求如下:

一、基本条件

1.政治信念坚定,热爱党的新闻事业,品学兼优,未曾受过违纪违法处分。

2.中共党员优先。

3.学历要求:全日制本科及以上学历。

4.年龄要求:原则上 28 岁及以下,部分岗位特别优秀者条件可适当放宽至35岁。

二、陕西日报传媒集团各子公司招聘岗位

(一)陕西日报文化传播有限公司

陕西日报文化传播有限公司是陕西日报传媒集团全资子公司。2018年以来,在社委会的坚强带领下,公司独家代理陕西省委机关报——陕西日报的广告经营。公司经营集项目包装、运营策划、文案设计制作、代理发布广告及活动推广营销于一体,围绕主责主业,不断壮大发展涉报产业,公司为客户提供更专业、更全面、更有效的综合服务,是西部地区党报序列中实力最雄厚的大型综合性广告公司。

公司立足陕西日报的权威性和公信力,成为“塑造高端品牌”的最佳推手,为众多广告主所认同。自成立以来,坚持影响力营销、平台化构建、融媒体传播,不断拓展涉报产业合作,致力于打造西北地区的广告产业旗舰。公司连续8年荣获中国广告协会“金推手”奖,“全国省级党报经营十强”称号。

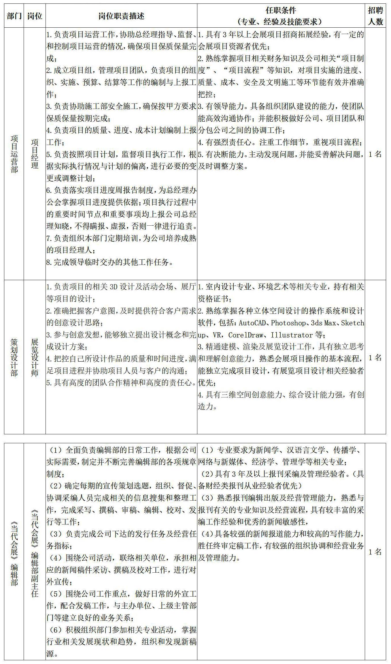
招聘岗位如下:

报名邮箱:shanbaowenhua@163.com

联系人:杜老师

咨询电话:(029)82267456

(二)国际会展公司

陕西日报传媒集团国际会展有限公司(以下简称“公司”)成立于2018年,隶属于陕西日报传媒集团,是中国展览馆协会会员单位、陕西省会展行业协会理事单位。公司先后荣获中国会展行业百强企业奖、中国会展行业领军企业奖、中国品牌会展企业奖等荣誉,目前已成长为集展览展示、会议活动、赛事文创等多元业务于一体的省内知名文化产业运营服务商。

自成立以来,依托陕西日报强大的专业资源优势,公司以“打造内容输出第一品牌”为目标,先后策划执行了陕西省庆祝中华人民共和国成立70周年成就展、国新办新闻发布会陕西省情展、中国国际进口博览会陕西综合形象展、“奋进新时代”主题成就展陕西单元等40余个中、省级大型政务类展览项目,受到中宣部、省委宣传部的一致好评。2021年,公司陕西“云”会展产业平台上线,并成功推出了陕西省庆祝中国共产党成立100周年主题线上展,为陕西会展产业多元化、信息化塑造行业标杆。

当前,文化繁荣兴盛、机遇无限、盛景可期。公司将继续以实干精神凝聚发展之力,以担当作为传承陕报薪火,持续围绕省委省政府中心工作,唱响主旋律,讲好陕西故事,努力探索具有新时代主流媒体印记的会展产业发展之路,为奋力谱写中国式现代化建设的陕西新篇章,推动区域经济高质量发展,实现国有资产保值增值贡献“会展力量”。

招聘岗位如下:

报名邮箱:shanbaohuizhan@163.com。

联系人:肖老师    

咨询电话:(029)82267771

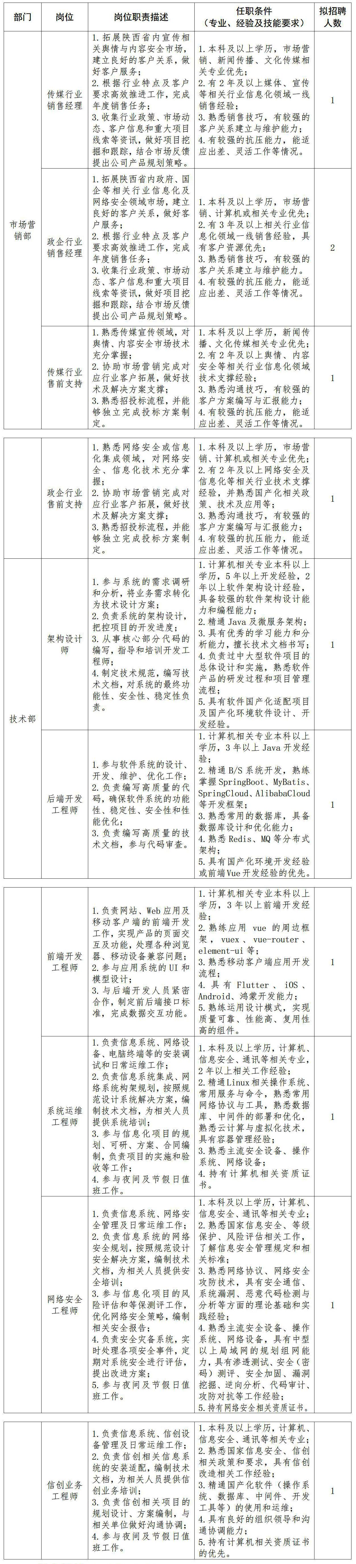
(三)陕西日报星辰传媒信息技术有限公司

陕西日报星辰传媒信息技术有限公司是陕西日报传媒集团与北京启明星辰信息安全技术有限公司联合成立的信息技术公司,由陕西日报传媒集团控股。公司以“服务主流舆论,护航数字传播”为发展定位,以“媒体+技术”为总路径,以技术创新为驱动,通过整合陕西日报社在传媒领域的技术积累和启明星辰公司在安全领域的先进技术,聚焦数字传媒服务和数字安全服务两大业务板块,提供安全的“媒体+”泛行业场景化服务,建立政产学研用结合、行业协同的跨界融合解决方案,赋能传媒领域数字化发展,辐射相关领域数字产业新生态。

招聘岗位如下:

报名邮箱:tech@sxdaily.com.cn

联系人:程老师 魏老师

咨询电话:(029)82267097、82267094

三、聘用

试用期为6个月。试用期满,经考核合格后,正式聘用。

四、招聘流程

1.本次招聘按照网上报名、资格审查、面谈、笔试、面试、政审、体检、公示、聘用等规定程序进行。

2.报名时间:2025年9月8日-9月21日

3.报名方式:请应聘人员将《应聘登记表》《信息登记表》电子版以附件的形式发送至各岗位相关报名邮箱,以上所有岗位每人限报一岗。

获取登记表:

陕西日报传媒集团

2025年9月5日

(编辑:荆学慧)

(责编:王战荣)