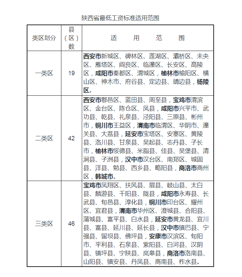
三秦都市报-三秦网讯(记者 白圩珑)记者1月7日从陕西省人力资源和社会保障厅获悉,为增加低收入劳动者收入,按照《陕西省最低工资规定》,经人力资源和社会保障部批复、省政府批准,陕西省调整最低工资标准。
月最低工资标准:一类区2376元、二类区2250元、三类区2140元。
非全日制用工的小时最低工资标准:一类区23元、二类区21.7元、三类区20.7元。
调整后的最低工资标准自2026年1月1日起执行。
陕西省人力资源和社会保障厅要求,各级人力资源和社会保障部门和工会组织,要加强对最低工资标准执行情况的检查和监督,依法查处用人单位的违规违法行为,确保提供正常劳动的劳动者工资不低于当地最低工资标准,切实维护劳动者合法权益。











